跳到主要内容

Redux

Redux,JavaScript应⽤的状态容器,提供可预测化的状态管理,它保证程序⾏为⼀致性且易于测试 Redux,是负责组织 state 的⼯具,但你也要考虑它是否适合你的情况,不要因为有⼈告诉你要⽤ Redux 就去⽤,花点时间好好想想使⽤了 Redux 会带来的好处或坏处

redux

适合场景

  • 有着相当⼤量的、随时间变化的数据
  • state 需要有⼀个单⼀可靠数据来源
  • 把所有 state 放在最顶层组件中已经⽆法满⾜需要了
  • 某个组件的状态需要共享

redux

安装

yarn add redux

基本配置步骤

  1. createStore 创建 store
  2. reducer 初始化、修改状态函数和修改规则
  3. getState 获取状态值
  4. dispatch 提交一个 action 根据规则修改数据
  5. subscribe 变更订阅

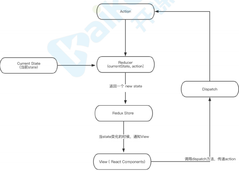
累加器举例

    1. 需要⼀个store来存储数据
    1. store⾥的reducer初始化state并定义state修改规则
    1. 通过dispatch⼀个action来提交对数据的修改
    1. action提交到reducer函数⾥,根据传⼊的action的type,返回新的state
    1. subscibe 订阅更新数据

创建 store

// src/store/index.js
import { createStore } from 'redux'
// reducer初始化、修改状态函数
const countReducer = (state=0, action) => {
switch (action.type) {
case 'ADD':
return state + 1
case 'MINUS':
return state - 1
default:
return state
}
}
const store = createStore(countReducer)

export default store

页面使用

// src/views/Home.js
import React, { Component } from 'react'
import Layout from '../../components/Layout'
import store from '../../store'
console.log(store, 'store')

class Home extends Component {
componentDidMount() {
// subscibe 订阅更新数据
store.subscribe(() => {
console.log('subscribe')
console.log(this)
this.forceUpdate()
})
}
add = () => {
// 提交修改规则
store.dispatch({ type: 'ADD' })
}
minus = () => {
store.dispatch({ type: 'MINUS' })
}
render() {
// getState 获取状态值
const count = store.getState()
return (
<div>
<Layout title='home page' showtopbar={true} showbottombar={true}>
<div>home page</div>
<div>count值: { count }</div>
<div>
<button onClick={ this.add }>点击递加</button>
<button onClick={ this.minus }>点击递减</button>
</div>
</Layout>
</div>
)
}
}

export default Home