跳到主要内容

State & 生命周期

正确使用 setState

setState(partialState, callback)

参数说明
partialState⽤于产⽣与当前state合并的⼦集(object或function(state, props))
callbackstate更新之后被调⽤(function)

关于 setState 应该了解三件事

  • 1 不要直接修改 State,否则不会重新渲染组件,应该使用 setState
// 错误
this.state.userinfo.username = 'askaxu'
// 正确
this.setState({
userinfo: {
username: 'askaxu'
}
})
  • 2 state 的更新可能是异步的 出于性能考虑,React 可能会把多个 setState() 调⽤合并成⼀个调⽤, setState只有在合成事件和⽣命周期函数中是异步的, 在原⽣事件和setTimeout中都是同步的,这⾥的异步其实是批量更新

获取 state 最新状态值有以下⽅式

- 1 在 setState(partialState, callback)的回调中获取最新的状态值
- 2 使用定时器 setTimeout(() => { .... }, 0)
- 3 在 componentDidMount 中使用 原生事件
import React, { Component } from 'react'

class SetStatePage extends Component {
constructor(props) {
super(props)
this.state = {
userinfo: {
username: 'sunsboyxu'
},
count: 0
}
}

changeUsername = () => {
console.log(this)
this.setState({
userinfo: {
username: 'askaxu'
}
})
}

changeValue = val => {
this.setState({
count: this.state.count + val
}, () => {
// 测试第二步
console.log('测试第二步,回调中获取状态值')
console.log('count:', this.state.count)
})
}

setCount = () => {
// 测试第一步
this.changeValue(1)
// this.changeValue(2)
// 打印 count ,发现还是上次的值,可以在 setState(partialState, callback)的回调中获取最新的状态值
console.log('测试第一步')
console.log('获取状态值')
console.log('count:', this.state.count)
}

setCount2 = () => {
setTimeout(() => {
this.changeValue(1)
console.log('测试第三步')
console.log('count:', this.state.count)
}, 0)
}

componentDidMount() {
document.querySelector('#btn-count').addEventListener('click', () => {
console.log('测试第四步,原生事件处理')
this.setCount()
}, false)
}

// 事件被合并
changeValue3 = val => {
this.setState({
count: this.state.count + val
})
}

setCount3 = () => {
// 只会执行加2 的操作
this.changeValue3(1)
this.changeValue3(2)
}

// 如果想要链式更新 state
changeValue4 = val => {
console.log('链式更新的val:' + val)
this.setState((state) => ({count: state.count + val}))
}
setCount4 = () => {
// 支持同时加1,并且加2 的操作
this.changeValue4(1)
this.changeValue4(2)
}

render() {
const { userinfo, count } = this.state
return (
<div>
<h4>正确使用 setState</h4>
<p>{userinfo.username}</p>
<div>
<button onClick={() => this.changeUsername()}>修改 state</button>
</div>
<h4>Count: <span>{count}</span></h4>
<div>
<button onClick={this.setCount}>修改 count 1</button>
<button onClick={this.setCount2}>修改 count-使用setTimeout</button>
<button id='btn-count'>原生事件修改 count</button>
<button onClick={this.setCount3}>事件被合并</button>
<button onClick={this.setCount4}>链式更新 state</button>
</div>
</div>
)
}
}

export default SetStatePage
  • 3 state 的更新会被合并 在某个事件上,同时调用多个 setState 时,状态值的更新会被合并, 执行 setState时,第一个参数使用 函数来触发链式的更新
// 链式更新 state
changeValue4 = val => {
console.log('链式更新的val:' + val)
this.setState((state, props) => ({count: state.count + val}))
}
setCount4 = () => {
// 支持同时加1,并且加2 的操作
this.changeValue4(1)
this.changeValue4(2)
}

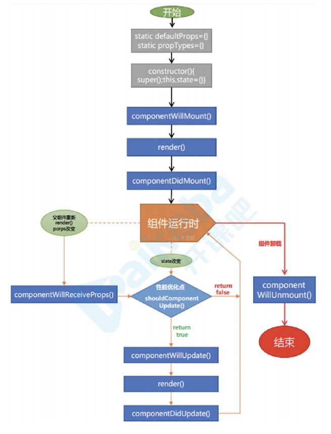
生命周期

⽣命周期⽅法,⽤于在组件不同阶段执⾏⾃定义功能。 在组件被创建并插⼊到 DOM 时(即挂载中阶段(mounting)), 组件更新时,组件取消挂载或从 DOM 中删除时,都有可以使⽤的⽣命周期⽅法

- UNSAFE_componentWillMount
- UNSAFE_componentWillUpdate
- UNSAFE_componentWillUnMount
- componentDidMount() {} // 组件挂载
- shouldComponentUpdate(props, state) {
// 控制组件是否更新,需要 返回 true/false
return true
}
- componentDidUpdate() {} // 组件更新
- componentReciveProps(nextProps) {
// 初次渲染不会执行,只有在已挂载的组件接收新的props时才会执行
}
- componentUnMount() {}

v16.3之前的⽣命周期

  • V16.3之前的⽣命周期

v16.4之后的⽣命周期

v17可能会废弃的三个⽣命周期

V17可能会废弃的三个⽣命周期函数⽤ getDerivedStateFromProps 替代,⽬前使⽤的话加上 UNSAFE_

  • componentWillMount
  • componentWillReceiveProps
  • componentWillUpdate
UNSAFE_componentWillMount() {
console.log('componentWillMount--')
}

如果不想⼿动给将要废弃的⽣命周期添加 UNSAFE_ 前缀,可以⽤下⾯的命令

npx react-codemod rename-unsafe-lifecycles <path>

新增2个生命周期

  • static getDerivedStateFromProps
  • getSnapshotBeforeUpdate

getDerivedStateFromProps

static getDerivedStateFromProps(props, state) {
console.log('父组件getDerivedStateFromProps--')
console.log('props', props)
console.log('state', state)
const { count } = state
return count > 10 ? { count: 0 } : null
}
  • 在调⽤ render ⽅法之前调⽤
  • 在初始挂载及后续更新时都会被调⽤
  • 它应返回⼀个对象来更新 state,如果返回 null 则不更新任何内容

请注意,不管原因是什么,都会在每次渲染前触发此⽅法 这与 UNSAFE_componentWillReceiveProps 形成对⽐,后者仅在⽗组件重新渲染时触发,⽽不是在内部调⽤ setState 时

getSnapShotBeforeUpdate

getSnapShotBeforeUpdate(preProps, preState) { }

在 render 之后,componentDidUpdate 之前, getSnapshotBeforeUpdate() 在最近⼀次渲染输出(提交到 DOM 节点)之前调⽤ 它使得组件能在发⽣更改之前从 DOM 中捕获⼀些信息(例如,滚动位置) 此⽣命周期的任何返回值将作为参数传递给 componentDidUpdate(prevProps, prevState, snapshot)